• English
    • Español
  •   | 
  • COVID-19 STATEMENT
TRACKING  |  CREATE SHIPPING LABEL
ibc-2020-logo2
CALL US (888)
SHIP-IBC
  • Global E-Commerce
  • Customs Brokerage
  • Logistics and Cargo
  • Specialty Services
    • AOG
    • Fashion
    • Film and Production
    • Life Sciences
    • Photography
    • Public Relations
    • Special Documentation
    • IT Services
  • Resources
    • Tracking
    • Create Shipping Label
    • Order Shipping Materials
    • IBC Shipping Tools
    • Company
    • Group Of Companies
    • Blog
    • Shipping Overseas FAQs
    • COVID-19 Statement
  • Contact
    • Contact a Sales Rep
    • Customer Service
    • November 26, 2025

    加强型航空货物预先筛查数据要求

    • Customs Brokerage
    • Global E-Commerce
    • IBC News
    • Logistics and Cargo
    • Share
    • Tweet
    • Post
    • Mail

     加强型航空货物预先筛查数据要求 

     

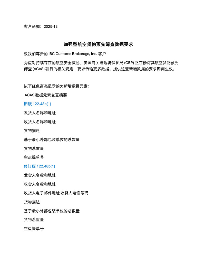
     2025.13.cn1

     

    2025.13.cn2

     

    Share Post:

    • Share
    • Tweet
    • Post
    • Mail
    Previous Article

    Se Requieren Datos Mejorados de Inspección Anticipada de Carga Aérea

    Next Article

    DDU/DDP and General Order (G.O.)

    Comments

    Comment Form

      shape

      Subscribe for the latest updates

      Subscribe Here!

      By submitting this you will be receiving our latest updates on post.

      • Recent
      • Popular

      Global E-Commerce IBC News Logistics and Cargo Customs Brokerage

      客户咨询通知: 2026-01 美国消费品安全委员会 (CPSC) 电子申报强制令

      Global E-Commerce IBC News Logistics and Cargo Customs Brokerage

      INFORMATION BULLETIN: 2026-01 Mandato de Presentación Electrónica de la Comisión de Seguridad de Productos de Consumo (CPSC)

      Global E-Commerce IBC News Logistics and Cargo Customs Brokerage

      INFORMATION BULLETIN: 2026-01 CPSC eFiling

      Global E-Commerce IBC News Logistics and Cargo Customs Brokerage

      AVISO AL CLIENTE: 2026-02 Finalización de los deberes de la Ley de Poderes Económicos de Emergencia Internacional.

      Global E-Commerce Logistics and Cargo Customs Brokerage Air and Ocean Freight

      When Type 86 is NOT Your Solution for Section 321

      IBC News

      CFS and Bonded Warehousing
      ECCF Requirements

      Global E-Commerce Logistics and Cargo

      5 Things a Customs Broker Can Do That a Freight Forwarder Can’t

      Posts by topic

      • Global E-Commerce (73)
      • Logistics and Cargo (71)
      • Customs Brokerage (66)
      • IBC News (64)
      • Air and Ocean Freight (16)

      Global E-Commerce

      • Global Parcel and Packet Solutions
      • Last Mile Solutions
      • Global Business Growth

      Contact Us

      Customs Brokerage

      • Clearance Type T11 and T01
      • ECCF and HUB
      • Container Freight Station (CFS)
      • Formal Entries
      • Carnets
      • Remote Location Filing (RLF)
      • Transloading (Bonded and Domestic Goods)
      • Biologicals / Clinical Trials
      • AOG
      • Ship Spares

      Logistics and Cargo

      • Air and Ocean Freight
      • Onboard Courier Services (OBC)
      • Dangerous Goods Handling
      • Container Loading and Devanning
      • Aircraft Charter Service
      • Supply Management and Procurement
      • Warehousing and Distribution (Domestic and International)

      Resources

      • Tracking
      • Create Shipping Label
      • Order Shipping Materials
      • IBC Shipping Tools
      • Company
      • Blog
      • Shipping Overseas FAQs
      • COVID-19 Statement
      phone-icon

      Sales
      +1 (888) 744-7422

      phone-icon

      Customer Service
      +1 (305) 591-8080

      building-icon

      Headquarters
      8401 NW 17th St Miami, FL 33191

      Follow us on LinkedIn

      IBC_Logo_NoWebsite-1-AR

       

      Legal | © Copyright 2021 International Bonded Couriers, Inc.